
| Appraised Value | Assessed Value | |
| Building Value | $ 459,400 | $ 459,400 |
| Extra Features | $ 43,000 | $ 43,000 |
| Outbuildings | $ 8,300 | $ 8,300 |
| Land Value | $ 189,800 | $ 189,800 |
| Totals | $ 700,500 | $ 700,500 |
| 2026
C.O.M.M. FD Tax (Commercial) $ 0 C.O.M.M. FD Tax (Residential) $ 805.58 Community Preservation Act Tax $ 86.85 Town Tax (Commercial) $ 0 Town Tax (Residential) $ 2,894.85 Total: $ 3,787.28 |
2025
C.O.M.M. FD Tax (Commercial) $ 0 C.O.M.M. FD Tax (Residential) $ 802.93 Community Preservation Act Tax $ 96.69 Town Tax (Commercial) $ 0 Town Tax (Residential) $ 3,222.99 Total: $ 4,122.61 |
| Residential Exemption Received= $274,787 |
Residential Exemption Received= $233,792 |
| Owner: | Sale Date | Book/Page: | Sale Price: |
| FULLAM, THOMAS STEPHEN & LOUISE MARY TRS | 2023-06-26 | 35860/127 | $1 |
| FULLAM, THOMAS S & LOUISE M | 1992-03-15 | 7941/0209 | $185300 |
| BOSTON 5 CENTS SVINGS BANK | 1992-01-15 | 7840/0346 | $31900 |
| BOWES, JOHN J JR | 1987-11-15 | 6011/0163 | $260000 |
| BOROWICK, JOSEPH J & ELAINE C | 1987-01-15 | 5511/0140 | $210000 |
| DACEY, BRIAN T & DELANEY, JOHN J TRS | 1986-03-15 | 4950/0299 | $0 |
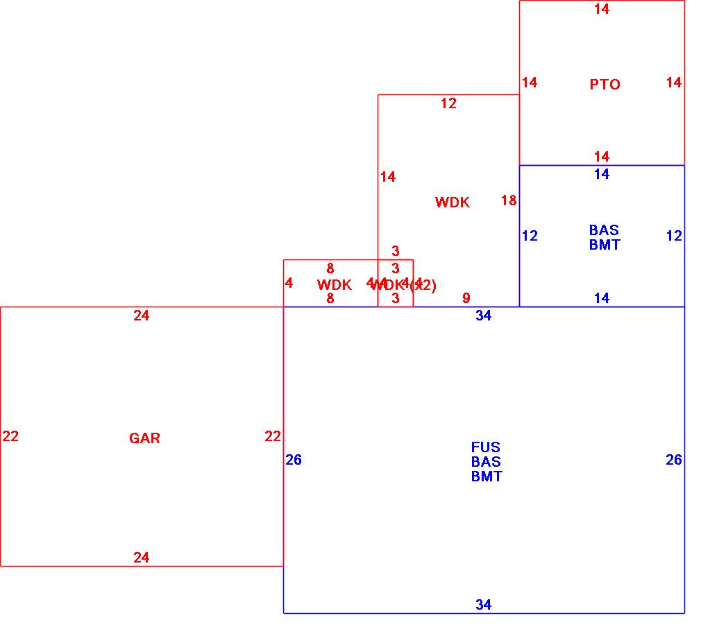
| As Built Cards:Click card # to view: | Card #1 | | Card #2 | |

| B2N | Barn-any 2nd story area | FPC | Open Porch Concrete Floor | REF | Reference Only |
| BAS | First Floor, Living Area | FTS | Third Story Living Area (Finished) | SOL | Solarium |
| BMT | Basement Area (Unfinished) | FUS | Second Story Living Area (Finished) | SPE | Pool Enclosure |
| BRN | Barn | GAR | Garage | TQS | Three Quarters Story (Finished) |
| CAN | Canopy | GAZ | Gazebo | UAT | Attic Area (Unfinished) |
| CLP | Loading Platform | GRN | Greenhouse | UHS | Half Story (Unfinished) |
| FAT | Attic Area (Finished) | GXT | Garage Extension Front | UST | Utility Area (Unfinished) |
| FCP | Carport | KEN | Kennel | UTQ | Three Quarters Story (Unfinished) |
| FEP | Enclosed Porch | MZ1 | Mezzanine, Unfinished | UUA | Unfinished Utility Attic |
| FHS | Half Story (Finished) | PRG | Pergola | UUS | Full Upper 2nd Story (Unfinished) |
| FOP | Open or Screened in Porch | PRT | Portico | WDK | Wood Deck |
| PTO | Patio | ||||
Building |
Details |
Land |
|||
| Building value | $ 459,400 | Bedrooms | 3 Bedrooms | USE CODE | 1010 |
| Replacement Cost | $553,526 | Bathrooms | 2 Full-1 Half | Lot Size (Acres) | 0.41 |
| Model | Residential | Total Rooms | 7 Rooms | Appraised Value | $ 189,800 |
| Style | Colonial | Heat Fuel | Gas | Assessed Value | $ 189,800 |
| Grade | Average Plus | Heat Type | Hot Water | ||
| Year Built | 1986 | AC Type | Central | ||
| Effective depreciation | 17 | Interior Floors | HardwoodCarpet | ||
| Stories | 2 Stories | Interior Walls | Drywall | ||
| Living Area sq/ft | 1,936 | Exterior Walls | Wood Shingle | ||
| Gross Area sq/ft | 3,972 | Roof Structure | Gable/Hip | ||
| Roof Cover | Asph/F Gls/Cmp | ||||
| Code | Description | Units/SQ ft | Appraised Value | Assessed Value |
| FPL1 | Fireplace 1 story | 1 | $ 4,200 | $ 4,200 |
| WDCK | Wood Decking w/railings | 260 | $ 3,300 | $ 3,300 |
| GAR | Attached Garage | 528 | $ 16,000 | $ 16,000 |
| BMT | Basement-Unfinished | 1052 | $ 22,800 | $ 22,800 |
| PAT2 | Patio-Good | 196 | $ 1,700 | $ 1,700 |
| SHED | Shed | 192 | $ 3,300 | $ 3,300 |