
| Appraised Value | Assessed Value | |
| Building Value | $ 772,000 | $ 772,000 |
| Extra Features | $ 67,700 | $ 67,700 |
| Outbuildings | $ 2,900 | $ 2,900 |
| Land Value | $ 191,800 | $ 191,800 |
| Totals | $ 1,034,400 | $ 1,034,400 |
| 2026
Community Preservation Act Tax $ 154.96 Cotuit FD Tax (Commercial) $ 0 Cotuit FD Tax (Residential) $ 2,141.21 Town Tax (Commercial) $ 0 Town Tax (Residential) $ 5,165.37 Total: $ 7,461.54 |
2025
Community Preservation Act Tax $ 160.50 Cotuit FD Tax (Commercial) $ 0 Cotuit FD Tax (Residential) $ 1,416.63 Town Tax (Commercial) $ 0 Town Tax (Residential) $ 5,350.10 Total: $ 6,927.23 |
| Residential Exemption Received= $274,787 |
Residential Exemption Received= $233,792 |
| Owner: | Sale Date | Book/Page: | Sale Price: |
| MCGRAW, SCOTT T | 2019-10-01 | C220694/0 | $625000 |
| MALONEY, SYLVESTER & DONNA | 2014-10-01 | C204578/0 | $485000 |
| ANDERSON, RONALD J & IRENE M | 2003-05-16 | C169192/0 | $162000 |
| TWITCHELL, LOIS A | 1978-10-06 | C75816/0 | $0 |
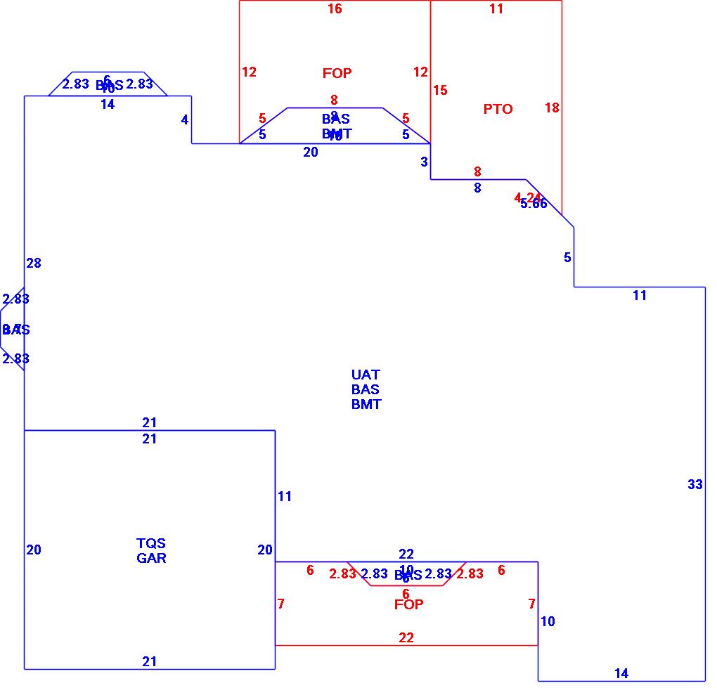
| As Built Cards:Click card # to view: | Card #1 | |

| B2N | Barn-any 2nd story area | FPC | Open Porch Concrete Floor | REF | Reference Only |
| BAS | First Floor, Living Area | FTS | Third Story Living Area (Finished) | SOL | Solarium |
| BMT | Basement Area (Unfinished) | FUS | Second Story Living Area (Finished) | SPE | Pool Enclosure |
| BRN | Barn | GAR | Garage | TQS | Three Quarters Story (Finished) |
| CAN | Canopy | GAZ | Gazebo | UAT | Attic Area (Unfinished) |
| CLP | Loading Platform | GRN | Greenhouse | UHS | Half Story (Unfinished) |
| FAT | Attic Area (Finished) | GXT | Garage Extension Front | UST | Utility Area (Unfinished) |
| FCP | Carport | KEN | Kennel | UTQ | Three Quarters Story (Unfinished) |
| FEP | Enclosed Porch | MZ1 | Mezzanine, Unfinished | UUA | Unfinished Utility Attic |
| FHS | Half Story (Finished) | PRG | Pergola | UUS | Full Upper 2nd Story (Unfinished) |
| FOP | Open or Screened in Porch | PRT | Portico | WDK | Wood Deck |
| PTO | Patio | ||||
Building |
Details |
Land |
|||
| Building value | $ 772,000 | Bedrooms | 3 Bedrooms | USE CODE | 1010 |
| Replacement Cost | $821,270 | Bathrooms | 2 Full-0 Half | Lot Size (Acres) | 0.46 |
| Model | Residential | Total Rooms | 8 | Appraised Value | $ 191,800 |
| Style | Cape Cod | Heat Fuel | Gas | Assessed Value | $ 191,800 |
| Grade | Custom Minus | Heat Type | Hot Air | ||
| Year Built | 2003 | AC Type | Central | ||
| Effective depreciation | 6 | Interior Floors | HardwoodCeram Clay Til | ||
| Stories | 1 Story w/FAT | Interior Walls | Plastered | ||
| Living Area sq/ft | 2,135 | Exterior Walls | Wood Shingle | ||
| Gross Area sq/ft | 6,770 | Roof Structure | Gable/Hip | ||
| Roof Cover | Asph/F Gls/Cmp | ||||
| Code | Description | Units/SQ ft | Appraised Value | Assessed Value |
| FPLG | Gas Fireplace-Direct Vent | 1 | $ 2,400 | $ 2,400 |
| FOP | Open Porch-roof-ceiling | 294 | $ 10,900 | $ 10,900 |
| GAR | Attached Garage | 420 | $ 15,600 | $ 15,600 |
| BMT | Basement-Unfinished | 1820 | $ 38,800 | $ 38,800 |
| PAT2 | Patio-Good | 170 | $ 1,700 | $ 1,700 |
| SHED | Shed | 80 | $ 1,200 | $ 1,200 |