
| Appraised Value | Assessed Value | |
| Building Value | $ 565,800 | $ 565,800 |
| Extra Features | $ 74,800 | $ 74,800 |
| Outbuildings | $ 5,300 | $ 5,300 |
| Land Value | $ 285,900 | $ 285,900 |
| Totals | $ 931,800 | $ 931,800 |
| 2026
Community Preservation Act Tax $ 134.03 Cotuit FD Tax (Commercial) $ 0 Cotuit FD Tax (Residential) $ 1,928.83 Town Tax (Commercial) $ 0 Town Tax (Residential) $ 4,467.69 Total: $ 6,530.55 |
2025
Community Preservation Act Tax $ 138.27 Cotuit FD Tax (Commercial) $ 0 Cotuit FD Tax (Residential) $ 1,266.04 Town Tax (Commercial) $ 0 Town Tax (Residential) $ 4,608.91 Total: $ 6,013.22 |
| Residential Exemption Received= $274,787 |
Residential Exemption Received= $233,792 |
| Owner: | Sale Date | Book/Page: | Sale Price: |
| DUNNING, WARD W & MAUREEN TRS | 2000-09-15 | 13239/0319 | $0 |
| DUNNING, WARD W & MAUREEN E | 1992-03-15 | 7899/0273 | $115000 |
| CUSTER, E D & MILLER, L L | 1992-01-15 | 7829/0101 | $1 |
| CUSTER, E D & MILLER, L L | 1989-04-15 | 6700/0148 | $1 |
| MILLER, CORA L | 1980-04-28 | 3088/0249 | $0 |
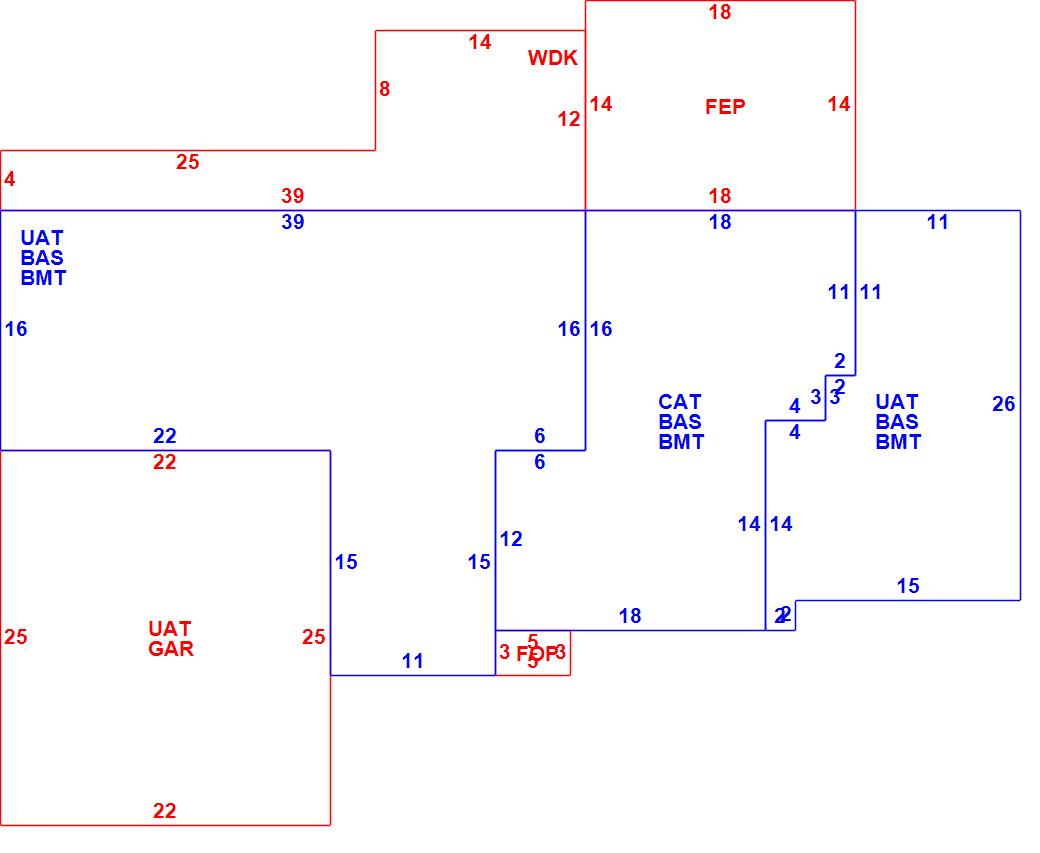
| As Built Cards:Click card # to view: | Card #1 | | Card #2 | |

| B2N | Barn-any 2nd story area | FPC | Open Porch Concrete Floor | REF | Reference Only |
| BAS | First Floor, Living Area | FTS | Third Story Living Area (Finished) | SOL | Solarium |
| BMT | Basement Area (Unfinished) | FUS | Second Story Living Area (Finished) | SPE | Pool Enclosure |
| BRN | Barn | GAR | Garage | TQS | Three Quarters Story (Finished) |
| CAN | Canopy | GAZ | Gazebo | UAT | Attic Area (Unfinished) |
| CLP | Loading Platform | GRN | Greenhouse | UHS | Half Story (Unfinished) |
| FAT | Attic Area (Finished) | GXT | Garage Extension Front | UST | Utility Area (Unfinished) |
| FCP | Carport | KEN | Kennel | UTQ | Three Quarters Story (Unfinished) |
| FEP | Enclosed Porch | MZ1 | Mezzanine, Unfinished | UUA | Unfinished Utility Attic |
| FHS | Half Story (Finished) | PRG | Pergola | UUS | Full Upper 2nd Story (Unfinished) |
| FOP | Open or Screened in Porch | PRT | Portico | WDK | Wood Deck |
| PTO | Patio | ||||
Building |
Details |
Land |
|||
| Building value | $ 565,800 | Bedrooms | 3 Bedrooms | USE CODE | 1010 |
| Replacement Cost | $595,609 | Bathrooms | 3 Full-0 Half | Lot Size (Acres) | 0.5 |
| Model | Residential | Total Rooms | 7 Rooms | Appraised Value | $ 285,900 |
| Style | Ranch | Heat Fuel | Gas | Assessed Value | $ 285,900 |
| Grade | Average Plus | Heat Type | Hot Air | ||
| Year Built | 2016 | AC Type | Central | ||
| Effective depreciation | 5 | Interior Floors | HardwoodCarpet | ||
| Stories | 1 Story | Interior Walls | Drywall | ||
| Living Area sq/ft | 1,643 | Exterior Walls | Wood Shingle | ||
| Gross Area sq/ft | 6,564 | Roof Structure | Gable/Hip | ||
| Roof Cover | Asph/F Gls/Cmp | ||||
| Code | Description | Units/SQ ft | Appraised Value | Assessed Value |
| BMT | Basement-Unfinished | 1643 | $ 36,000 | $ 36,000 |
| GAR | Attached Garage | 550 | $ 18,800 | $ 18,800 |
| FOP | Open Porch-roof-ceiling | 15 | $ 1,400 | $ 1,400 |
| FEP | Enclosed porch-roof,ceiling | 252 | $ 13,800 | $ 13,800 |
| WDCK | Wood Decking w/railings | 268 | $ 5,300 | $ 5,300 |
| BRR | Bsmt Rec Rm-Average | 624 | $ 4,800 | $ 4,800 |