
| Appraised Value | Assessed Value | |
| Building Value | $ 442,900 | $ 442,900 |
| Extra Features | $ 66,700 | $ 66,700 |
| Outbuildings | $ 11,000 | $ 11,000 |
| Land Value | $ 306,100 | $ 306,100 |
| Totals | $ 826,700 | $ 826,700 |
| 2026
C.O.M.M. FD Tax (Residential) $ 950.71 Community Preservation Act Tax $ 112.59 Town Tax (Residential) $ 3,753.01 Total: $ 4,816.31 |
2025
C.O.M.M. FD Tax (Commercial) $ 0 C.O.M.M. FD Tax (Residential) $ 901.49 Community Preservation Act Tax $ 114.53 Town Tax (Commercial) $ 0 Town Tax (Residential) $ 3,817.75 Total: $ 4,833.77 |
| Residential Exemption Received= $274,787 |
Residential Exemption Received= $233,792 |
| Owner: | Sale Date | Book/Page: | Sale Price: |
| YOUNG, CHRISTOPHER K TR | 2022-09-20 | C231105/0 | $1 |
| YOUNG, CHRISTOPHER K | 2002-02-28 | C164419/0 | $453000 |
| KIPNES, KENNETH A & LINDA G | 1992-09-15 | C127850/0 | $1 |
| KIPNES, LINDA G TR | 1983-11-15 | C94229/0 | $30000 |
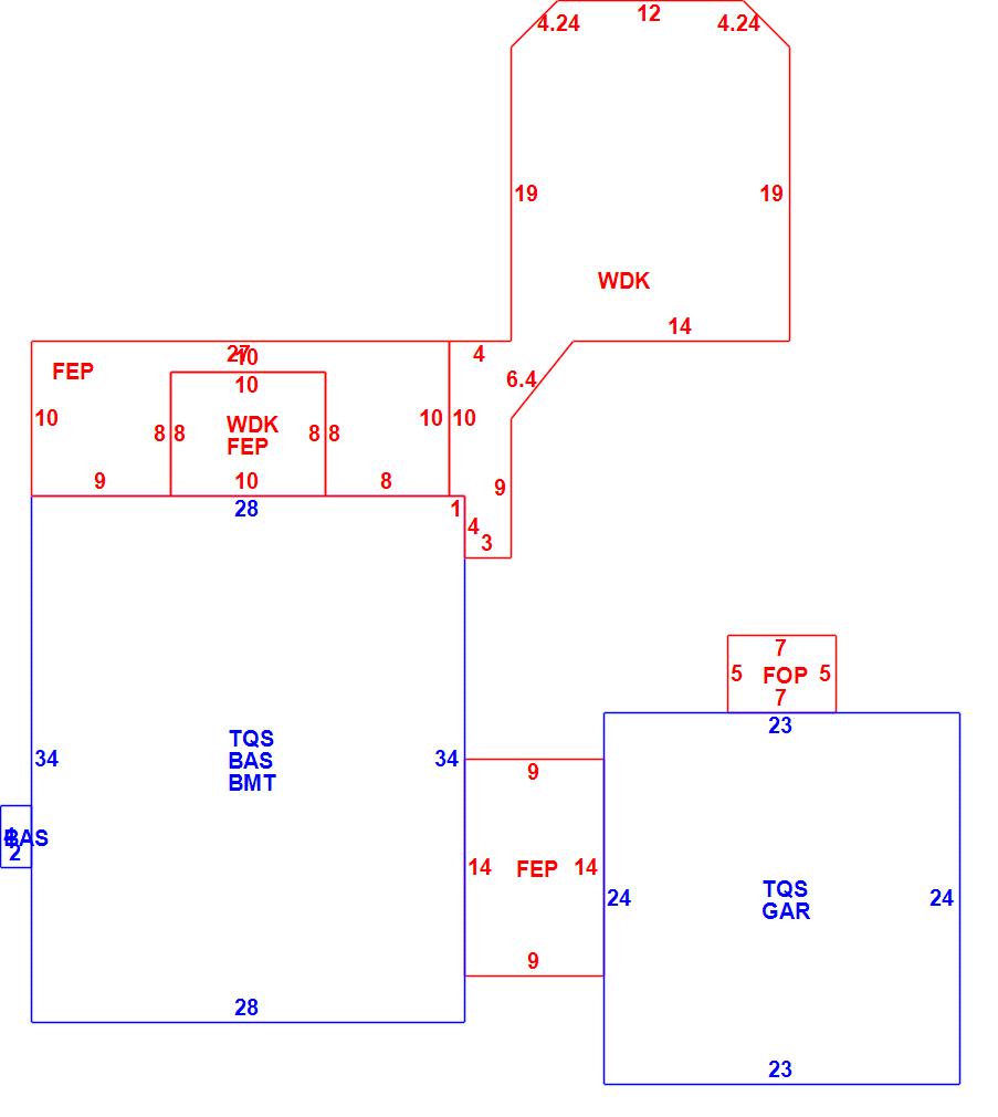
| As Built Cards:Click card # to view: | Card #1 | |

| B2N | Barn-any 2nd story area | FPC | Open Porch Concrete Floor | REF | Reference Only |
| BAS | First Floor, Living Area | FTS | Third Story Living Area (Finished) | SOL | Solarium |
| BMT | Basement Area (Unfinished) | FUS | Second Story Living Area (Finished) | SPE | Pool Enclosure |
| BRN | Barn | GAR | Garage | TQS | Three Quarters Story (Finished) |
| CAN | Canopy | GAZ | Gazebo | UAT | Attic Area (Unfinished) |
| CLP | Loading Platform | GRN | Greenhouse | UHS | Half Story (Unfinished) |
| FAT | Attic Area (Finished) | GXT | Garage Extension Front | UST | Utility Area (Unfinished) |
| FCP | Carport | KEN | Kennel | UTQ | Three Quarters Story (Unfinished) |
| FEP | Enclosed Porch | MZ1 | Mezzanine, Unfinished | UUA | Unfinished Utility Attic |
| FHS | Half Story (Finished) | PRG | Pergola | UUS | Full Upper 2nd Story (Unfinished) |
| FOP | Open or Screened in Porch | PRT | Portico | WDK | Wood Deck |
| PTO | Patio | ||||
Building |
Details |
Land |
|||
| Building value | $ 442,900 | Bedrooms | 5 Bedrooms | USE CODE | 1010 |
| Replacement Cost | $540,159 | Bathrooms | 3 Full-1 Half | Lot Size (Acres) | 2.01 |
| Model | Residential | Total Rooms | 9 Rooms | Appraised Value | $ 306,100 |
| Style | Cape Cod | Heat Fuel | Oil | Assessed Value | $ 306,100 |
| Grade | Average | Heat Type | Hot Water | ||
| Year Built | 1984 | AC Type | Central | ||
| Effective depreciation | 18 | Interior Floors | CarpetHardwood | ||
| Stories | 1 3/4 Stories | Interior Walls | Drywall | ||
| Living Area sq/ft | 1,938 | Exterior Walls | Wood Shingle | ||
| Gross Area sq/ft | 4,928 | Roof Structure | Gable/Hip | ||
| Roof Cover | Asph/F Gls/Cmp | ||||
| Code | Description | Units/SQ ft | Appraised Value | Assessed Value |
| FPL2 | Fireplace 1.5 stories | 1 | $ 4,900 | $ 4,900 |
| BRR | Bsmt Rec Rm-Average | 720 | $ 4,800 | $ 4,800 |
| WDCK | Wood Decking w/railings | 529 | $ 5,900 | $ 5,900 |
| FOP | Open Porch-roof-ceiling | 35 | $ 2,200 | $ 2,200 |
| FEP | Enclosed porch-roof,ceiling | 396 | $ 17,400 | $ 17,400 |
| GAR | Attached Garage | 552 | $ 16,300 | $ 16,300 |
| BMT | Basement-Unfinished | 952 | $ 21,100 | $ 21,100 |
| SHED | Shed | 112 | $ 900 | $ 900 |
| DKPL | Pond Dock-Light | 1 | $ 4,200 | $ 4,200 |