
| Appraised Value | Assessed Value | |
| Building Value | $ 426,700 | $ 426,700 |
| Extra Features | $ 46,800 | $ 46,800 |
| Outbuildings | $ 15,400 | $ 15,400 |
| Land Value | $ 166,800 | $ 166,800 |
| Totals | $ 655,700 | $ 655,700 |
| 2026
C.O.M.M. FD Tax (Residential) $ 754.06 Community Preservation Act Tax $ 77.71 Town Tax (Residential) $ 2,590.21 Total: $ 3,421.98 |
2025
C.O.M.M. FD Tax (Commercial) $ 0 C.O.M.M. FD Tax (Residential) $ 715.53 Community Preservation Act Tax $ 80.87 Town Tax (Commercial) $ 0 Town Tax (Residential) $ 2,695.55 Total: $ 3,491.95 |
| Residential Exemption Received= $274,787 |
Residential Exemption Received= $233,792 |
| Owner: | Sale Date | Book/Page: | Sale Price: |
| MIMMO, ANTHONY P & LINDA J | 1986-04-15 | 5003/0161 | $1 |
| MIMMO, LINDA J | 1977-06-06 | 2522/0313 | $0 |
| As Built Cards:Click card # to view: | Card #1 | |

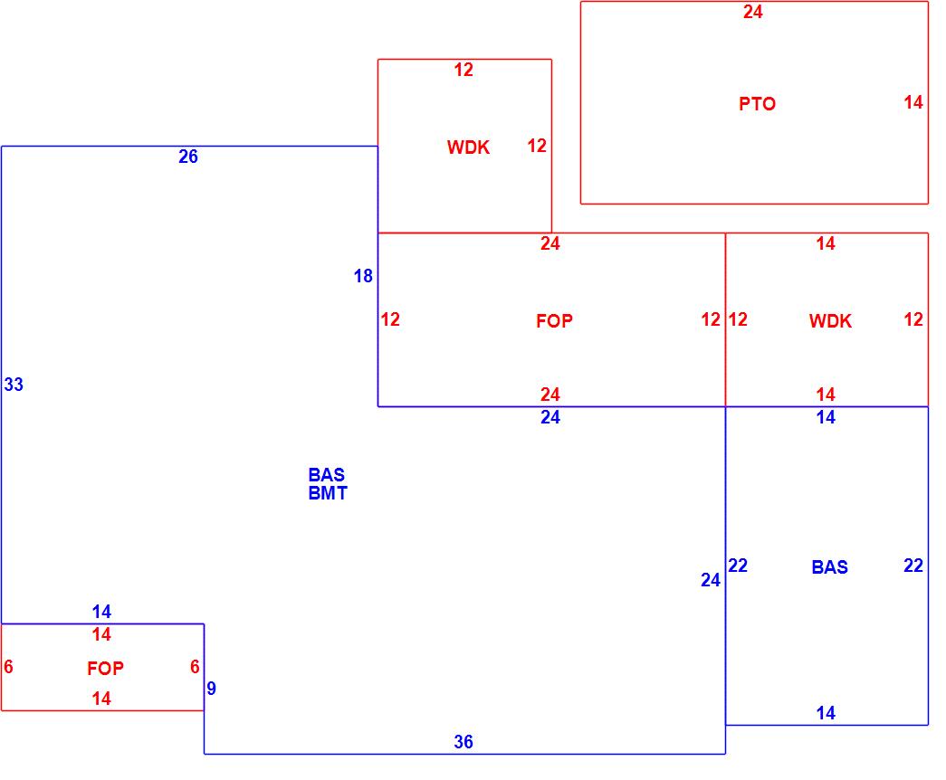
| B2N | Barn-any 2nd story area | FPC | Open Porch Concrete Floor | REF | Reference Only |
| BAS | First Floor, Living Area | FTS | Third Story Living Area (Finished) | SOL | Solarium |
| BMT | Basement Area (Unfinished) | FUS | Second Story Living Area (Finished) | SPE | Pool Enclosure |
| BRN | Barn | GAR | Garage | TQS | Three Quarters Story (Finished) |
| CAN | Canopy | GAZ | Gazebo | UAT | Attic Area (Unfinished) |
| CLP | Loading Platform | GRN | Greenhouse | UHS | Half Story (Unfinished) |
| FAT | Attic Area (Finished) | GXT | Garage Extension Front | UST | Utility Area (Unfinished) |
| FCP | Carport | KEN | Kennel | UTQ | Three Quarters Story (Unfinished) |
| FEP | Enclosed Porch | MZ1 | Mezzanine, Unfinished | UUA | Unfinished Utility Attic |
| FHS | Half Story (Finished) | PRG | Pergola | UUS | Full Upper 2nd Story (Unfinished) |
| FOP | Open or Screened in Porch | PRT | Portico | WDK | Wood Deck |
| PTO | Patio | ||||
Building |
Details |
Land |
|||
| Building value | $ 426,700 | Bedrooms | 3 Bedrooms | USE CODE | 1010 |
| Replacement Cost | $507,936 | Bathrooms | 2 Full-0 Half | Lot Size (Acres) | 0.46 |
| Model | Residential | Total Rooms | 6 Rooms | Appraised Value | $ 166,800 |
| Style | Ranch | Heat Fuel | Oil | Assessed Value | $ 166,800 |
| Grade | Average | Heat Type | Hot Water | ||
| Year Built | 1979 | AC Type | None | ||
| Effective depreciation | 16 | Interior Floors | Hardwood | ||
| Stories | 1 Story | Interior Walls | Drywall | ||
| Living Area sq/ft | 1,850 | Exterior Walls | Wood Shingle | ||
| Gross Area sq/ft | 4,412 | Roof Structure | Gable/Hip | ||
| Roof Cover | Asph/F Gls/Cmp | ||||
| Code | Description | Units/SQ ft | Appraised Value | Assessed Value |
| FPL1 | Fireplace 1 story | 1 | $ 4,200 | $ 4,200 |
| WDCV | Deck comp w vinyl railings | 168 | $ 5,600 | $ 5,600 |
| FOP | Open Porch-roof-ceiling | 372 | $ 12,200 | $ 12,200 |
| BMT | Basement-Unfinished | 1542 | $ 30,400 | $ 30,400 |
| SHED | Shed | 132 | $ 1,400 | $ 1,400 |
| WDCV | Deck comp w vinyl railings | 144 | $ 5,200 | $ 5,200 |
| PAT2 | Patio-Good | 336 | $ 3,200 | $ 3,200 |