
| Appraised Value | Assessed Value | |
| Building Value | $ 444,400 | $ 444,400 |
| Extra Features | $ 69,800 | $ 69,800 |
| Outbuildings | $ 11,900 | $ 11,900 |
| Land Value | $ 251,200 | $ 251,200 |
| Totals | $ 777,300 | $ 777,300 |
| 2026
Community Preservation Act Tax $ 158.57 Cotuit FD Tax (Residential) $ 1,609.01 Town Tax (Residential) $ 5,285.64 Total: $ 7,053.22 |
2025
Community Preservation Act Tax $ 153.11 Cotuit FD Tax (Residential) $ 1,036.91 Town Tax (Residential) $ 5,103.68 Total: $ 6,293.70 |
| Owner: | Sale Date | Book/Page: | Sale Price: |
| COTUIT REAL ESTATE LLC | 2016-12-09 | 30151/0062 | $100 |
| SMITH, ANNE ESTATE OF | 2016-05-23 | 30151/0059 | $0 |
| SMITH, ANNE | 1990-08-15 | 7247/0122 | $1 |
| SMITH, J ROBERT & ANNE | 1973-04-09 | 1836/0290 | $0 |
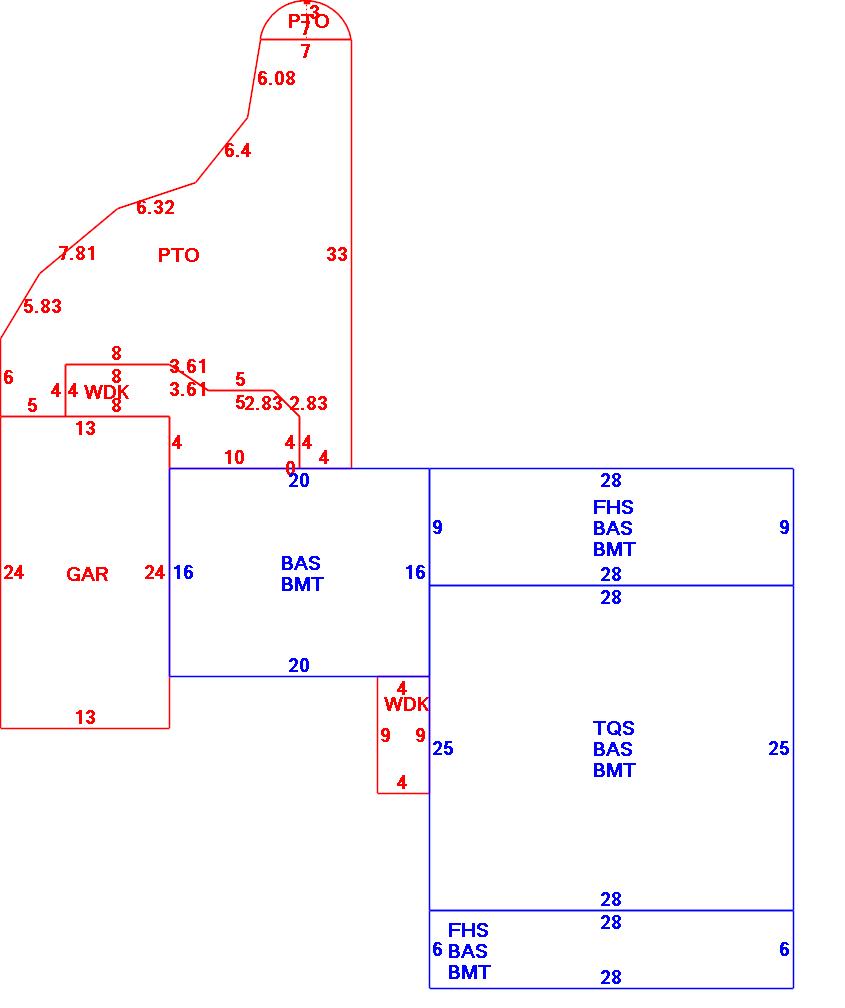
| As Built Cards:Click card # to view: | Card #1 | |

| B2N | Barn-any 2nd story area | FPC | Open Porch Concrete Floor | REF | Reference Only |
| BAS | First Floor, Living Area | FTS | Third Story Living Area (Finished) | SOL | Solarium |
| BMT | Basement Area (Unfinished) | FUS | Second Story Living Area (Finished) | SPE | Pool Enclosure |
| BRN | Barn | GAR | Garage | TQS | Three Quarters Story (Finished) |
| CAN | Canopy | GAZ | Gazebo | UAT | Attic Area (Unfinished) |
| CLP | Loading Platform | GRN | Greenhouse | UHS | Half Story (Unfinished) |
| FAT | Attic Area (Finished) | GXT | Garage Extension Front | UST | Utility Area (Unfinished) |
| FCP | Carport | KEN | Kennel | UTQ | Three Quarters Story (Unfinished) |
| FEP | Enclosed Porch | MZ1 | Mezzanine, Unfinished | UUA | Unfinished Utility Attic |
| FHS | Half Story (Finished) | PRG | Pergola | UUS | Full Upper 2nd Story (Unfinished) |
| FOP | Open or Screened in Porch | PRT | Portico | WDK | Wood Deck |
| PTO | Patio | ||||
Building |
Details |
Land |
|||
| Building value | $ 444,400 | Bedrooms | 3 Bedrooms | USE CODE | 1010 |
| Replacement Cost | $577,170 | Bathrooms | 2 Full-0 Half | Lot Size (Acres) | 0.48 |
| Model | Residential | Total Rooms | 7 Rooms | Appraised Value | $ 251,200 |
| Style | Cape Cod | Heat Fuel | Gas | Assessed Value | $ 251,200 |
| Grade | Average | Heat Type | Hot Water | ||
| Year Built | 1971 | AC Type | Central | ||
| Effective depreciation | 23 | Interior Floors | HardwoodCarpet | ||
| Stories | 1 3/4 Stories | Interior Walls | Drywall | ||
| Living Area sq/ft | 2,105 | Exterior Walls | Wood Shingle | ||
| Gross Area sq/ft | 4,940 | Roof Structure | Gable/Hip | ||
| Roof Cover | Asph/F Gls/Cmp | ||||
| Code | Description | Units/SQ ft | Appraised Value | Assessed Value |
| FPL2 | Fireplace 1.5 stories | 1 | $ 4,600 | $ 4,600 |
| GAR | Attached Garage | 312 | $ 10,600 | $ 10,600 |
| BMT | Basement-Unfinished | 1440 | $ 26,500 | $ 26,500 |
| BFA1 | Bsmt Fin-Good-Partitioned | 1120 | $ 28,100 | $ 28,100 |
| PAT2 | Patio-Good | 498 | $ 4,700 | $ 4,700 |
| WDCC | Deck composite no railings | 129 | $ 4,400 | $ 4,400 |
| FPIT | Fire Pit | 1 | $ 2,800 | $ 2,800 |