
| Appraised Value | Assessed Value | |
| Building Value | $ 223,900 | $ 223,900 |
| Extra Features | $ 1,500 | $ 1,500 |
| Outbuildings | $ 1,700 | $ 1,700 |
| Land Value | $ 237,200 | $ 237,200 |
| Totals | $ 464,300 | $ 464,300 |
| 2026
Community Preservation Act Tax $ 94.72 Cotuit FD Tax (Residential) $ 961.10 Town Tax (Residential) $ 3,157.24 Total: $ 4,213.06 |
2025
Community Preservation Act Tax $ 91.38 Cotuit FD Tax (Residential) $ 618.85 Town Tax (Residential) $ 3,045.97 Total: $ 3,756.20 |
| Owner: | Sale Date | Book/Page: | Sale Price: |
| COLEMAN, RICHARD W | 2007-01-31 | 21743/0314 | $268000 |
| FRECHETTE, STEPHEN F | 2006-05-02 | 20965/0027 | $290000 |
| RAYNOR, CAROL M | 1995-05-05 | 9657/0321 | $70000 |
| HAGGERTY, JOHN F & JEAN L | 1968-07-03 | 1406/0285 | $0 |
| As Built Cards:Click card # to view: | Card #1 | |

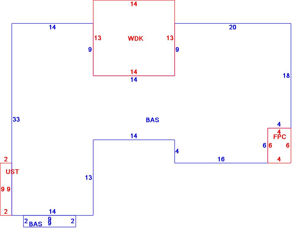
| B2N | Barn-any 2nd story area | FPC | Open Porch Concrete Floor | REF | Reference Only |
| BAS | First Floor, Living Area | FTS | Third Story Living Area (Finished) | SOL | Solarium |
| BMT | Basement Area (Unfinished) | FUS | Second Story Living Area (Finished) | SPE | Pool Enclosure |
| BRN | Barn | GAR | Garage | TQS | Three Quarters Story (Finished) |
| CAN | Canopy | GAZ | Gazebo | UAT | Attic Area (Unfinished) |
| CLP | Loading Platform | GRN | Greenhouse | UHS | Half Story (Unfinished) |
| FAT | Attic Area (Finished) | GXT | Garage Extension Front | UST | Utility Area (Unfinished) |
| FCP | Carport | KEN | Kennel | UTQ | Three Quarters Story (Unfinished) |
| FEP | Enclosed Porch | MZ1 | Mezzanine, Unfinished | UUA | Unfinished Utility Attic |
| FHS | Half Story (Finished) | PRG | Pergola | UUS | Full Upper 2nd Story (Unfinished) |
| FOP | Open or Screened in Porch | PRT | Portico | WDK | Wood Deck |
| PTO | Patio | ||||
Building |
Details |
Land |
|||
| Building value | $ 223,900 | Bedrooms | 3 Bedrooms | USE CODE | 1010 |
| Replacement Cost | $324,515 | Bathrooms | 2 Full-0 Half | Lot Size (Acres) | 0.24 |
| Model | Residential | Total Rooms | 5 Rooms | Appraised Value | $ 237,200 |
| Style | Conventional | Heat Fuel | Gas | Assessed Value | $ 237,200 |
| Grade | Average Minus | Heat Type | Hot Air | ||
| Year Built | 1950 | AC Type | Central | ||
| Effective depreciation | 31 | Interior Floors | Carpet | ||
| Stories | 1 Story | Interior Walls | Drywall | ||
| Living Area sq/ft | 1,090 | Exterior Walls | Vertical Sidin | ||
| Gross Area sq/ft | 1,314 | Roof Structure | Gable/Hip | ||
| Roof Cover | Asph/F Gls/Cmp | ||||
| Code | Description | Units/SQ ft | Appraised Value | Assessed Value |
| WDC | Wood Deck w/o railings | 182 | $ 1,700 | $ 1,700 |
| FOPC | Open Prch-roof, ceiling | 24 | $ 1,200 | $ 1,200 |
| UST | Utility Storage-attached | 18 | $ 300 | $ 300 |