
| Appraised Value | Assessed Value | |
| Building Value | $ 347,600 | $ 347,600 |
| Extra Features | $ 35,400 | $ 35,400 |
| Outbuildings | $ 14,200 | $ 14,200 |
| Land Value | $ 258,800 | $ 258,800 |
| Totals | $ 656,000 | $ 656,000 |
| 2026
Community Preservation Act Tax $ 77.77 Cotuit FD Tax (Residential) $ 1,357.92 Town Tax (Residential) $ 2,592.25 Total: $ 4,027.94 |
2025
Community Preservation Act Tax $ 79.10 Cotuit FD Tax (Residential) $ 865.32 Town Tax (Residential) $ 2,636.56 Total: $ 3,580.98 |
| Residential Exemption Received= $274,787 |
Residential Exemption Received= $233,792 |
| Owner: | Sale Date | Book/Page: | Sale Price: |
| BACCARI, LOUIS J JR & CATHERINE H | 2005-05-05 | 19795/0061 | $443000 |
| FARRELL, BETTY E TR | 1996-08-15 | 10341/0258 | $1 |
| FARRELL, JAMES H & BETTY E | 1975-05-02 | 2177/0314 | $13333 |
| As Built Cards:Click card # to view: | Card #1 | |

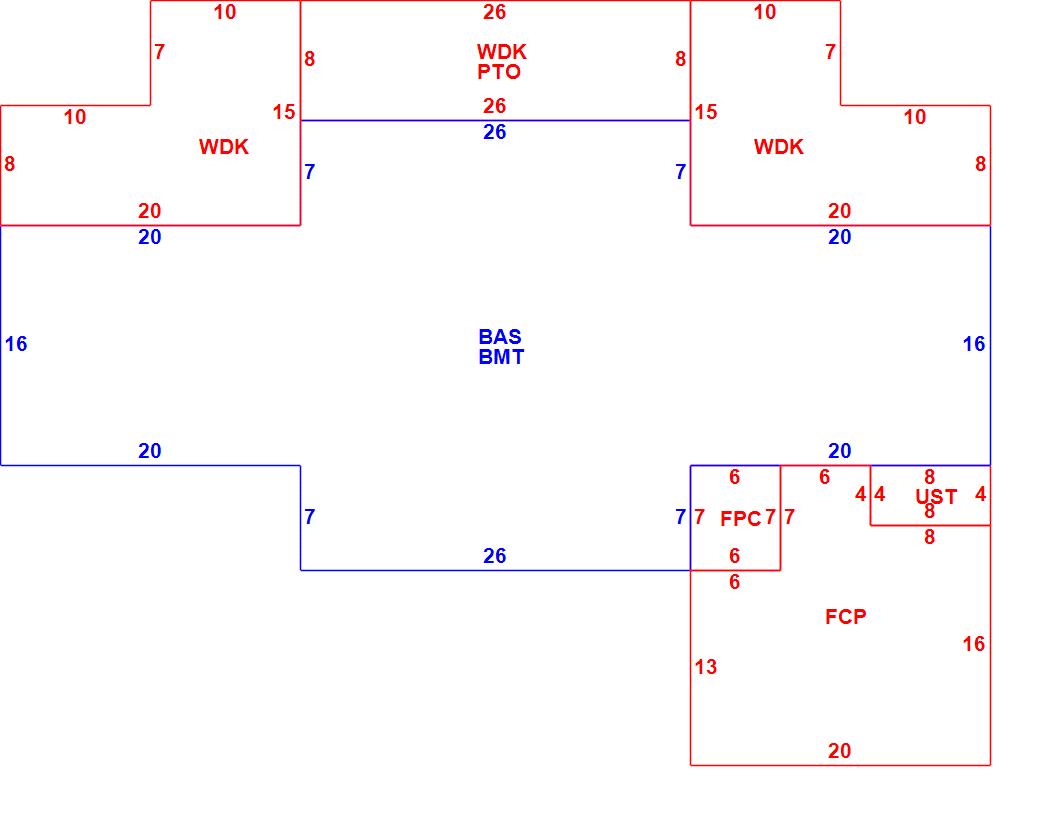
| B2N | Barn-any 2nd story area | FPC | Open Porch Concrete Floor | REF | Reference Only |
| BAS | First Floor, Living Area | FTS | Third Story Living Area (Finished) | SOL | Solarium |
| BMT | Basement Area (Unfinished) | FUS | Second Story Living Area (Finished) | SPE | Pool Enclosure |
| BRN | Barn | GAR | Garage | TQS | Three Quarters Story (Finished) |
| CAN | Canopy | GAZ | Gazebo | UAT | Attic Area (Unfinished) |
| CLP | Loading Platform | GRN | Greenhouse | UHS | Half Story (Unfinished) |
| FAT | Attic Area (Finished) | GXT | Garage Extension Front | UST | Utility Area (Unfinished) |
| FCP | Carport | KEN | Kennel | UTQ | Three Quarters Story (Unfinished) |
| FEP | Enclosed Porch | MZ1 | Mezzanine, Unfinished | UUA | Unfinished Utility Attic |
| FHS | Half Story (Finished) | PRG | Pergola | UUS | Full Upper 2nd Story (Unfinished) |
| FOP | Open or Screened in Porch | PRT | Portico | WDK | Wood Deck |
| PTO | Patio | ||||
Building |
Details |
Land |
|||
| Building value | $ 347,600 | Bedrooms | 2 Bedrooms | USE CODE | 1010 |
| Replacement Cost | $434,506 | Bathrooms | 3 Full-0 Half | Lot Size (Acres) | 0.55 |
| Model | Residential | Total Rooms | 4 Rooms | Appraised Value | $ 258,800 |
| Style | Ranch | Heat Fuel | Gas | Assessed Value | $ 258,800 |
| Grade | Average | Heat Type | Hot Air | ||
| Year Built | 1977 | AC Type | Central | ||
| Effective depreciation | 20 | Interior Floors | CarpetHardwood | ||
| Stories | 1 Story | Interior Walls | Drywall | ||
| Living Area sq/ft | 1,420 | Exterior Walls | Wood Shingle | ||
| Gross Area sq/ft | 4,116 | Roof Structure | Gable/Hip | ||
| Roof Cover | Asph/F Gls/Cmp | ||||
| Code | Description | Units/SQ ft | Appraised Value | Assessed Value |
| FPL1 | Fireplace 1 story | 1 | $ 4,000 | $ 4,000 |
| FPO | Ext FP Opening | 1 | $ 1,600 | $ 1,600 |
| FCP | Carport - flat roof | 326 | $ 4,000 | $ 4,000 |
| WDCK | Wood Decking w/railings | 668 | $ 7,400 | $ 7,400 |
| UST | Utility Storage-attached | 32 | $ 500 | $ 500 |
| BMT | Basement-Unfinished | 1420 | $ 27,300 | $ 27,300 |
| FOPC | Open Prch-roof, ceiling | 42 | $ 2,000 | $ 2,000 |
| PAT1 | Patio- Average | 208 | $ 1,100 | $ 1,100 |
| SHED | Shed | 96 | $ 1,700 | $ 1,700 |