
| Appraised Value | Assessed Value | |
| Building Value | $ 647,500 | $ 647,500 |
| Extra Features | $ 55,700 | $ 55,700 |
| Outbuildings | $ 6,100 | $ 6,100 |
| Land Value | $ 320,800 | $ 320,800 |
| Totals | $ 1,030,100 | $ 1,030,100 |
| 2026
Community Preservation Act Tax $ 154.08 Cotuit FD Tax (Residential) $ 2,132.31 Town Tax (Residential) $ 5,136.13 Total: $ 7,422.52 |
2025
Community Preservation Act Tax $ 158.42 Cotuit FD Tax (Residential) $ 1,402.53 Town Tax (Residential) $ 5,280.70 Total: $ 6,841.65 |
| Residential Exemption Received= $274,787 |
Residential Exemption Received= $233,792 |
| Owner: | Sale Date | Book/Page: | Sale Price: |
| WEBB, DAVID A & BARBARA C TRS | 2009-05-27 | 23742/0135 | $1 |
| WEBB, DAVID A & BARBARA C | 1998-09-02 | 11676/0029 | $1 |
| WEBB, DAVID A & BARBARA C | 1995-06-15 | 9711/0083 | $65000 |
| ARCHIBALD, WILLIAM | 1985-05-15 | 4522/0013 | $0 |
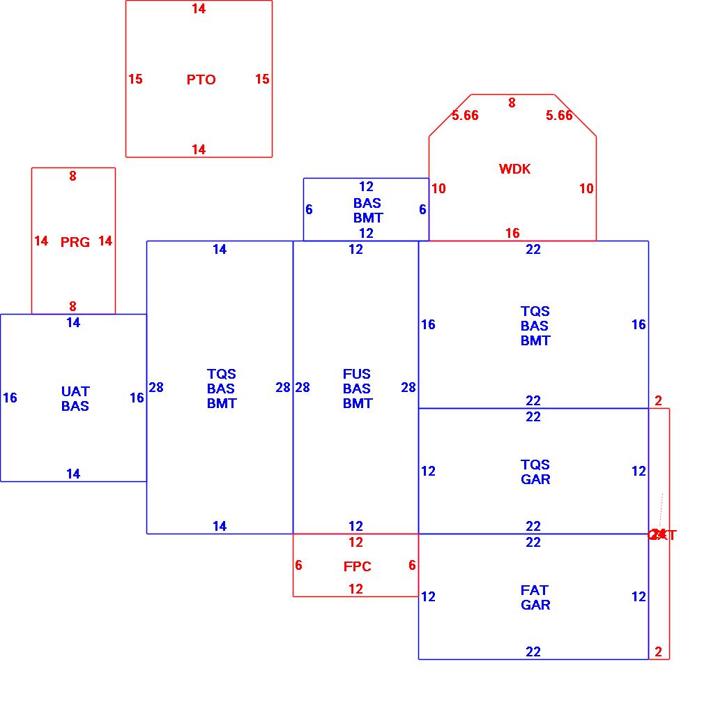
| As Built Cards:Click card # to view: | Card #1 | |

| B2N | Barn-any 2nd story area | FPC | Open Porch Concrete Floor | REF | Reference Only |
| BAS | First Floor, Living Area | FTS | Third Story Living Area (Finished) | SOL | Solarium |
| BMT | Basement Area (Unfinished) | FUS | Second Story Living Area (Finished) | SPE | Pool Enclosure |
| BRN | Barn | GAR | Garage | TQS | Three Quarters Story (Finished) |
| CAN | Canopy | GAZ | Gazebo | UAT | Attic Area (Unfinished) |
| CLP | Loading Platform | GRN | Greenhouse | UHS | Half Story (Unfinished) |
| FAT | Attic Area (Finished) | GXT | Garage Extension Front | UST | Utility Area (Unfinished) |
| FCP | Carport | KEN | Kennel | UTQ | Three Quarters Story (Unfinished) |
| FEP | Enclosed Porch | MZ1 | Mezzanine, Unfinished | UUA | Unfinished Utility Attic |
| FHS | Half Story (Finished) | PRG | Pergola | UUS | Full Upper 2nd Story (Unfinished) |
| FOP | Open or Screened in Porch | PRT | Portico | WDK | Wood Deck |
| PTO | Patio | ||||
Building |
Details |
Land |
|||
| Building value | $ 647,500 | Bedrooms | 3 Bedrooms | USE CODE | 1010 |
| Replacement Cost | $711,580 | Bathrooms | 2 Full-1 Half | Lot Size (Acres) | 1 |
| Model | Residential | Total Rooms | 9 | Appraised Value | $ 320,800 |
| Style | Cape Cod | Heat Fuel | Gas | Assessed Value | $ 320,800 |
| Grade | Average Plus | Heat Type | Hot Water | ||
| Year Built | 1997 | AC Type | Central | ||
| Effective depreciation | 9 | Interior Floors | HardwoodCarpet | ||
| Stories | 1 3/4 Stories | Interior Walls | Plastered | ||
| Living Area sq/ft | 2,407 | Exterior Walls | Wood Shingle | ||
| Gross Area sq/ft | 5,538 | Roof Structure | Gable/Hip | ||
| Roof Cover | Asph/F Gls/Cmp | ||||
| Code | Description | Units/SQ ft | Appraised Value | Assessed Value |
| FPL2 | Fireplace 1.5 stories | 1 | $ 5,500 | $ 5,500 |
| WDC | Wood Deck w/o railings | 208 | $ 3,000 | $ 3,000 |
| PAT2 | Patio-Good | 210 | $ 1,900 | $ 1,900 |
| FOPC | Open Prch-roof, ceiling | 72 | $ 3,400 | $ 3,400 |
| GAR | Attached Garage | 528 | $ 17,500 | $ 17,500 |
| BMT | Basement-Unfinished | 1152 | $ 26,500 | $ 26,500 |
| PRG1 | Pergola-Avg | 112 | $ 1,200 | $ 1,200 |
| GXT | Garage Extension | 48 | $ 2,800 | $ 2,800 |
| SOL1 | Solar PV Panels 12 - 24 | 17 | $ 0 | $ 0 |