
| Appraised Value | Assessed Value | |
| Building Value | $ 384,300 | $ 384,300 |
| Extra Features | $ 45,500 | $ 45,500 |
| Outbuildings | $ 16,300 | $ 16,300 |
| Land Value | $ 400,100 | $ 400,100 |
| Totals | $ 846,200 | $ 846,200 |
| 2026
Community Preservation Act Tax $ 172.62 Cotuit FD Tax (Residential) $ 1,751.63 Town Tax (Residential) $ 5,754.16 Total: $ 7,678.41 |
2025
Community Preservation Act Tax $ 169.93 Cotuit FD Tax (Residential) $ 1,150.84 Town Tax (Residential) $ 5,664.43 Total: $ 6,985.20 |
| Owner: | Sale Date | Book/Page: | Sale Price: |
| HELMAN, JEFFREY & BLANTER, MARINA | 2015-08-20 | 29087/0098 | $449000 |
| GINIEWICZ, ELAINE M | 1994-04-15 | 9169/0259 | $169000 |
| MANDELL, JANE F | 1990-08-15 | 7266/0211 | $1 |
| MANDELL, CHARLES H | 1989-10-15 | 6918/0284 | $155500 |
| BOYLAN, WAYNE M | 1973-10-01 | 1943/0136 | $0 |
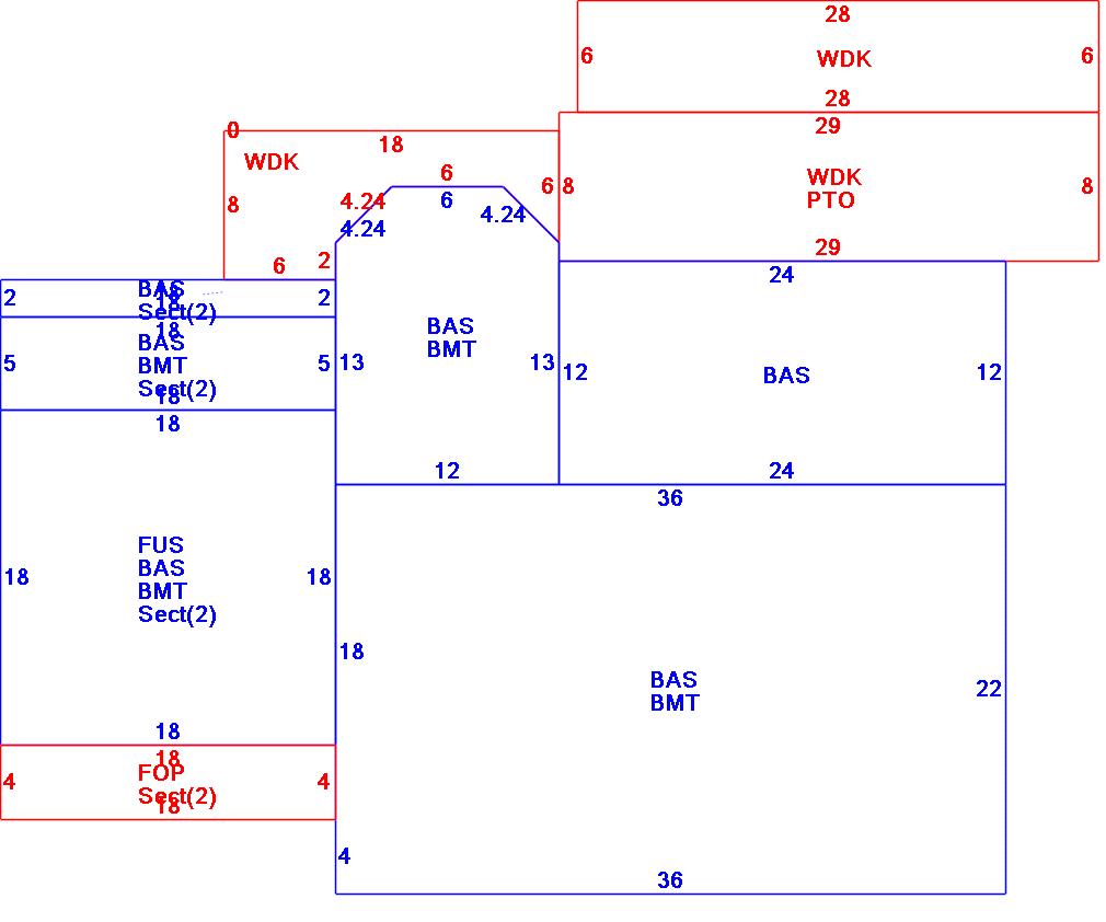
AsBuilt Card N/A

| B2N | Barn-any 2nd story area | FPC | Open Porch Concrete Floor | REF | Reference Only |
| BAS | First Floor, Living Area | FTS | Third Story Living Area (Finished) | SOL | Solarium |
| BMT | Basement Area (Unfinished) | FUS | Second Story Living Area (Finished) | SPE | Pool Enclosure |
| BRN | Barn | GAR | Garage | TQS | Three Quarters Story (Finished) |
| CAN | Canopy | GAZ | Gazebo | UAT | Attic Area (Unfinished) |
| CLP | Loading Platform | GRN | Greenhouse | UHS | Half Story (Unfinished) |
| FAT | Attic Area (Finished) | GXT | Garage Extension Front | UST | Utility Area (Unfinished) |
| FCP | Carport | KEN | Kennel | UTQ | Three Quarters Story (Unfinished) |
| FEP | Enclosed Porch | MZ1 | Mezzanine, Unfinished | UUA | Unfinished Utility Attic |
| FHS | Half Story (Finished) | PRG | Pergola | UUS | Full Upper 2nd Story (Unfinished) |
| FOP | Open or Screened in Porch | PRT | Portico | WDK | Wood Deck |
| PTO | Patio | ||||
Building |
Details |
Land |
|||
| Building value | $ 384,300 | Bedrooms | 3 Bedrooms | USE CODE | 1010 |
| Replacement Cost | $498,060 | Bathrooms | 3 Full-0 Half | Lot Size (Acres) | 0.7 |
| Model | Residential | Total Rooms | 7 Rooms | Appraised Value | $ 400,100 |
| Style | Ranch | Heat Fuel | Oil | Assessed Value | $ 400,100 |
| Grade | Average | Heat Type | Hot Water | ||
| Year Built | 1952 | AC Type | None | ||
| Effective depreciation | 26 | Interior Floors | Hardwood | ||
| Stories | 1 Story | Interior Walls | Drywall | ||
| Living Area sq/ft | 2,037 | Exterior Walls | Wood Shingle | ||
| Gross Area sq/ft | 4,223 | Roof Structure | Gable/Hip | ||
| Roof Cover | Asph/F Gls/Cmp | ||||
| Code | Description | Units/SQ ft | Appraised Value | Assessed Value |
| FPL1 | Fireplace 1 story | 1 | $ 3,700 | $ 3,700 |
| BFA | Bsmt Fin-Avg | 360 | $ 4,600 | $ 4,600 |
| DKPL | Pond Dock-Light | 1 | $ 4,200 | $ 4,200 |
| FOP | Open Porch-roof-ceiling | 72 | $ 3,700 | $ 3,700 |
| BMT | Basement-Unfinished | 975 | $ 19,300 | $ 19,300 |
| WDCK | Wood Decking w/railings | 493 | $ 8,900 | $ 8,900 |
| PAT2 | Patio-Good | 232 | $ 1,800 | $ 1,800 |
| FPLG | Gas Fireplace-Direct Vent | 1 | $ 1,900 | $ 1,900 |
| SHD2 | Shed w/Elec | 120 | $ 1,400 | $ 1,400 |
| BMT | Basement-Unfinished | 414 | $ 12,300 | $ 12,300 |