
| Appraised Value | Assessed Value | |
| Building Value | $ 645,800 | $ 645,800 |
| Extra Features | $ 69,500 | $ 69,500 |
| Outbuildings | $ 27,500 | $ 27,500 |
| Land Value | $ 285,900 | $ 285,900 |
| Totals | $ 1,028,700 | $ 1,028,700 |
| 2026
Community Preservation Act Tax $ 153.80 Cotuit FD Tax (Residential) $ 2,129.41 Town Tax (Residential) $ 5,126.61 Total: $ 7,409.82 |
2025
Community Preservation Act Tax $ 154.94 Cotuit FD Tax (Residential) $ 1,378.98 Town Tax (Residential) $ 5,164.80 Total: $ 6,698.72 |
| Residential Exemption Received= $274,787 |
Residential Exemption Received= $233,792 |
| Owner: | Sale Date | Book/Page: | Sale Price: |
| MANNING, MICHAEL T & MARY A | 1993-07-15 | 8684/0011 | $60000 |
| MANNING, MICHAEL T & MARY A | 1990-12-15 | 7376/0340 | $60000 |
| BOSTON FEDERAL SAVINGS BANK | 1990-04-15 | 7126/0181 | $10 |
| MCSHANE CONSTRUCTION CO INC | 1987-08-15 | 5907/0182 | $240000 |
| MYCOCK, RONALD TR | 1987-08-15 | 5892/0308 | $1 |
| MYCOCK, ELAINE M | 1975-10-14 | 2248/0037 | $0 |
| As Built Cards:Click card # to view: | Card #1 | |

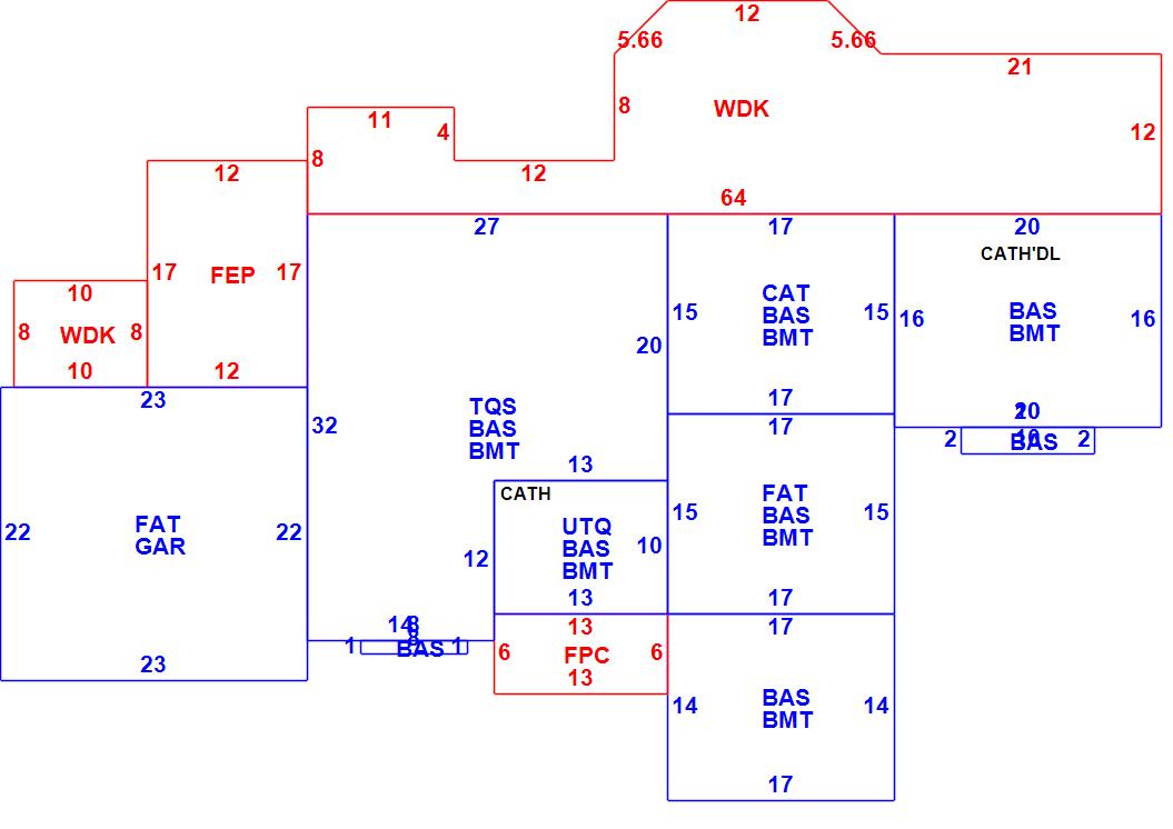
| B2N | Barn-any 2nd story area | FPC | Open Porch Concrete Floor | REF | Reference Only |
| BAS | First Floor, Living Area | FTS | Third Story Living Area (Finished) | SOL | Solarium |
| BMT | Basement Area (Unfinished) | FUS | Second Story Living Area (Finished) | SPE | Pool Enclosure |
| BRN | Barn | GAR | Garage | TQS | Three Quarters Story (Finished) |
| CAN | Canopy | GAZ | Gazebo | UAT | Attic Area (Unfinished) |
| CLP | Loading Platform | GRN | Greenhouse | UHS | Half Story (Unfinished) |
| FAT | Attic Area (Finished) | GXT | Garage Extension Front | UST | Utility Area (Unfinished) |
| FCP | Carport | KEN | Kennel | UTQ | Three Quarters Story (Unfinished) |
| FEP | Enclosed Porch | MZ1 | Mezzanine, Unfinished | UUA | Unfinished Utility Attic |
| FHS | Half Story (Finished) | PRG | Pergola | UUS | Full Upper 2nd Story (Unfinished) |
| FOP | Open or Screened in Porch | PRT | Portico | WDK | Wood Deck |
| PTO | Patio | ||||
Building |
Details |
Land |
|||
| Building value | $ 645,800 | Bedrooms | 3 Bedrooms | USE CODE | 1010 |
| Replacement Cost | $750,947 | Bathrooms | 2 Full-1 Half | Lot Size (Acres) | 1.27 |
| Model | Residential | Total Rooms | 8 | Appraised Value | $ 285,900 |
| Style | Cape Cod | Heat Fuel | Gas | Assessed Value | $ 285,900 |
| Grade | Average Plus | Heat Type | Hot Water | ||
| Year Built | 1993 | AC Type | Central | ||
| Effective depreciation | 14 | Interior Floors | CarpetHardwood | ||
| Stories | 1 3/4 Stories | Interior Walls | Drywall | ||
| Living Area sq/ft | 2,508 | Exterior Walls | Wood Shingle | ||
| Gross Area sq/ft | 7,254 | Roof Structure | Gable/Hip | ||
| Roof Cover | Asph/F Gls/Cmp | ||||
| Code | Description | Units/SQ ft | Appraised Value | Assessed Value |
| FPLG | Gas Fireplace-Direct Vent | 1 | $ 2,200 | $ 2,200 |
| WDCV | Deck comp w vinyl railings | 692 | $ 17,400 | $ 17,400 |
| FEP | Enclosed porch-roof,ceiling | 204 | $ 10,900 | $ 10,900 |
| GAR | Attached Garage | 506 | $ 16,000 | $ 16,000 |
| BMT | Basement-Unfinished | 1906 | $ 37,000 | $ 37,000 |
| FOPC | Open Prch-roof, ceiling | 78 | $ 3,400 | $ 3,400 |
| WDCV | Deck comp w vinyl railings | 80 | $ 4,700 | $ 4,700 |
| GEN | Emergency Generator | 1 | $ 5,400 | $ 5,400 |
| SOL2 | Solar PV Panels 36 - 48 | 34 | $ 0 | $ 0 |