
| Appraised Value | Assessed Value | |
| Building Value | $ 378,500 | $ 378,500 |
| Extra Features | $ 12,600 | $ 12,600 |
| Outbuildings | $ 167,200 | $ 167,200 |
| Land Value | $ 192,600 | $ 192,600 |
| Totals | $ 750,900 | $ 750,900 |
| 2026
Community Preservation Act Tax $ 153.18 Cotuit FD Tax (Residential) $ 1,554.36 Town Tax (Residential) $ 5,106.12 Total: $ 6,813.66 |
2025
Community Preservation Act Tax $ 152.65 Cotuit FD Tax (Residential) $ 1,033.81 Town Tax (Residential) $ 5,088.41 Total: $ 6,274.87 |
| Owner: | Sale Date | Book/Page: | Sale Price: |
| BEARSE, LAWRENCE & BARBARA TRS | 2000-11-02 | 13339/0348 | $1 |
| BEARSE, LAWRENCE S & BARBARA I | 1956-02-11 | 0934/0579 | $0 |
| As Built Cards:Click card # to view: | Card #1 | |

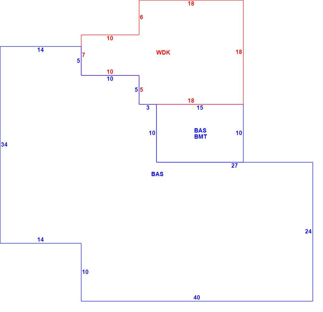
| B2N | Barn-any 2nd story area | FPC | Open Porch Concrete Floor | REF | Reference Only |
| BAS | First Floor, Living Area | FTS | Third Story Living Area (Finished) | SOL | Solarium |
| BMT | Basement Area (Unfinished) | FUS | Second Story Living Area (Finished) | SPE | Pool Enclosure |
| BRN | Barn | GAR | Garage | TQS | Three Quarters Story (Finished) |
| CAN | Canopy | GAZ | Gazebo | UAT | Attic Area (Unfinished) |
| CLP | Loading Platform | GRN | Greenhouse | UHS | Half Story (Unfinished) |
| FAT | Attic Area (Finished) | GXT | Garage Extension Front | UST | Utility Area (Unfinished) |
| FCP | Carport | KEN | Kennel | UTQ | Three Quarters Story (Unfinished) |
| FEP | Enclosed Porch | MZ1 | Mezzanine, Unfinished | UUA | Unfinished Utility Attic |
| FHS | Half Story (Finished) | PRG | Pergola | UUS | Full Upper 2nd Story (Unfinished) |
| FOP | Open or Screened in Porch | PRT | Portico | WDK | Wood Deck |
| PTO | Patio | ||||
Building |
Details |
Land |
|||
| Building value | $ 378,500 | Bedrooms | 3 Bedrooms | USE CODE | 1010 |
| Replacement Cost | $518,533 | Bathrooms | 2 Full-0 Half | Lot Size (Acres) | 0.48 |
| Model | Residential | Total Rooms | 7 Rooms | Appraised Value | $ 192,600 |
| Style | Ranch | Heat Fuel | Electric | Assessed Value | $ 192,600 |
| Grade | Average | Heat Type | Hot Air | ||
| Year Built | 1950 | AC Type | Central | ||
| Effective depreciation | 27 | Interior Floors | CarpetLaminate | ||
| Stories | 1 Story | Interior Walls | Drywall | ||
| Living Area sq/ft | 1,766 | Exterior Walls | Wood Shingle | ||
| Gross Area sq/ft | 2,310 | Roof Structure | Gable/Hip | ||
| Roof Cover | Asph/F Gls/Cmp | ||||
| Code | Description | Units/SQ ft | Appraised Value | Assessed Value |
| FPL1 | Fireplace 1 story | 1 | $ 3,700 | $ 3,700 |
| GAR4 | Det Gar-w/FUS | 1260 | $ 159,700 | $ 159,700 |
| WDCK | Wood Decking w/railings | 316 | $ 3,400 | $ 3,400 |
| FPLG | Gas Fireplace-Direct Vent | 2 | $ 3,700 | $ 3,700 |
| WDCK | Wood Decking w/railings | 394 | $ 4,100 | $ 4,100 |
| BMT | Basement-Unfinished | 150 | $ 5,200 | $ 5,200 |