
| Appraised Value | Assessed Value | |
| Building Value | $ 843,900 | $ 843,900 |
| Extra Features | $ 71,300 | $ 71,300 |
| Outbuildings | $ 76,500 | $ 76,500 |
| Land Value | $ 1,098,000 | $ 1,098,000 |
| Totals | $ 2,089,700 | $ 2,089,700 |
| 2026
Community Preservation Act Tax $ 370.24 Cotuit FD Tax (Residential) $ 4,325.68 Town Tax (Residential) $ 12,341.41 Total: $ 17,037.33 |
2025
Community Preservation Act Tax $ 375.18 Cotuit FD Tax (Residential) $ 2,870.48 Town Tax (Residential) $ 12,505.94 Total: $ 15,751.60 |
| Residential Exemption Received= $274,787 |
Residential Exemption Received= $233,792 |
| Owner: | Sale Date | Book/Page: | Sale Price: |
| BARRETT, KATHLEEN E TR | 2012-01-10 | 25990/0193 | $1 |
| BARRETT, KATHLEEN E | 2000-05-15 | 13006/0219 | $580000 |
| SPATH, KATHERINE V ESTATE OF | 1982-03-15 | 3448/0027 | $0 |
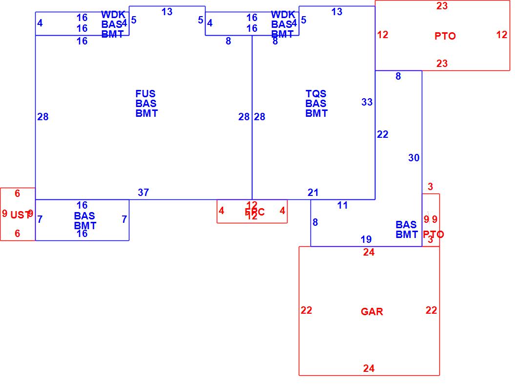
| As Built Cards:Click card # to view: | Card #1 | |

| B2N | Barn-any 2nd story area | FPC | Open Porch Concrete Floor | REF | Reference Only |
| BAS | First Floor, Living Area | FTS | Third Story Living Area (Finished) | SOL | Solarium |
| BMT | Basement Area (Unfinished) | FUS | Second Story Living Area (Finished) | SPE | Pool Enclosure |
| BRN | Barn | GAR | Garage | TQS | Three Quarters Story (Finished) |
| CAN | Canopy | GAZ | Gazebo | UAT | Attic Area (Unfinished) |
| CLP | Loading Platform | GRN | Greenhouse | UHS | Half Story (Unfinished) |
| FAT | Attic Area (Finished) | GXT | Garage Extension Front | UST | Utility Area (Unfinished) |
| FCP | Carport | KEN | Kennel | UTQ | Three Quarters Story (Unfinished) |
| FEP | Enclosed Porch | MZ1 | Mezzanine, Unfinished | UUA | Unfinished Utility Attic |
| FHS | Half Story (Finished) | PRG | Pergola | UUS | Full Upper 2nd Story (Unfinished) |
| FOP | Open or Screened in Porch | PRT | Portico | WDK | Wood Deck |
| PTO | Patio | ||||
Building |
Details |
Land |
|||
| Building value | $ 843,900 | Bedrooms | 5 Bedrooms | USE CODE | 1010 |
| Replacement Cost | $948,155 | Bathrooms | 3 Full-1 Half | Lot Size (Acres) | 0.57 |
| Model | Residential | Total Rooms | 9 Rooms | Appraised Value | $ 1,098,000 |
| Style | Colonial | Heat Fuel | Gas | Assessed Value | $ 1,098,000 |
| Grade | Average Plus | Heat Type | Hot Air | ||
| Year Built | 2002 | AC Type | Central | ||
| Effective depreciation | 11 | Interior Floors | Hardwood | ||
| Stories | 2 Stories | Interior Walls | Plastered | ||
| Living Area sq/ft | 3,847 | Exterior Walls | Wood Shingle | ||
| Gross Area sq/ft | 7,459 | Roof Structure | Gable/Hip | ||
| Roof Cover | Asph/F Gls/Cmp | ||||
| Code | Description | Units/SQ ft | Appraised Value | Assessed Value |
| FPL3 | Fireplace 2 story | 1 | $ 6,200 | $ 6,200 |
| DKAV | Dock-Ave | 1 | $ 70,000 | $ 70,000 |
| WDCK | Wood Decking w/railings | 128 | $ 2,900 | $ 2,900 |
| PAT1 | Patio- Average | 303 | $ 1,600 | $ 1,600 |
| FOPC | Open Prch-roof, ceiling | 48 | $ 2,500 | $ 2,500 |
| GAR | Attached Garage | 528 | $ 17,100 | $ 17,100 |
| UST | Utility Storage-attached | 54 | $ 800 | $ 800 |
| BMT | Basement-Unfinished | 2322 | $ 44,700 | $ 44,700 |
| STRS | Stairs to Water | 25 | $ 2,000 | $ 2,000 |